作者:admin时间:2017-05-03 19:40
9月12日下午,支付宝官博发布一则公告→_→关于支付宝部分服务规则调整的公告,称从2016年10月12日起,支付宝将对个人用户超出免费额度的提现收取0.1%的服务费,个人用户每人累计享有2万元基础免费提现额度。
继微信提现收费后,支付宝提现也收费了。网友感叹,这一天终于来了。

小编为你支招让你不受支付宝提现收费的影响!!
1. 直接花掉
可以用支付宝余额里的钱,在线上买买买,在线下买买买,别愁花不掉。
2.蚂蚁积分抵用免费额度
2万元免费额度用完后,可以用蚂蚁积分兑换免费额度
3.巧妙运用余额宝
用银行卡买余额宝,余额宝可以转到自己的任意一张银行卡,你可以用你的A卡的钱买余额宝,然后再从余额宝转出到你自己的B卡上。
4.用来买理财产品
通过支付宝理财的资金赎回到余额宝或余额,在体现到本人银行卡也都免费,不受影响。
5.使用蚂蚁花呗
买东西尽量用蚂蚁花呗付款,到还款日期时用月来还花呗,直接省去体现的步骤。
6.开通亲密付
让另一半开通亲密付,他花不完,你直接用他支付宝里的钱付款,避免两个人之间的转账。
7:用来还信用卡
支付宝余额里的钱可以用来还信用卡,是不收取服务费的。
8:转账到别人支付宝账户上
要转账的话,把钱转到对方支付宝账户上,而不是银行卡上。TA可以直接花,也可以自己承担服务费提现。
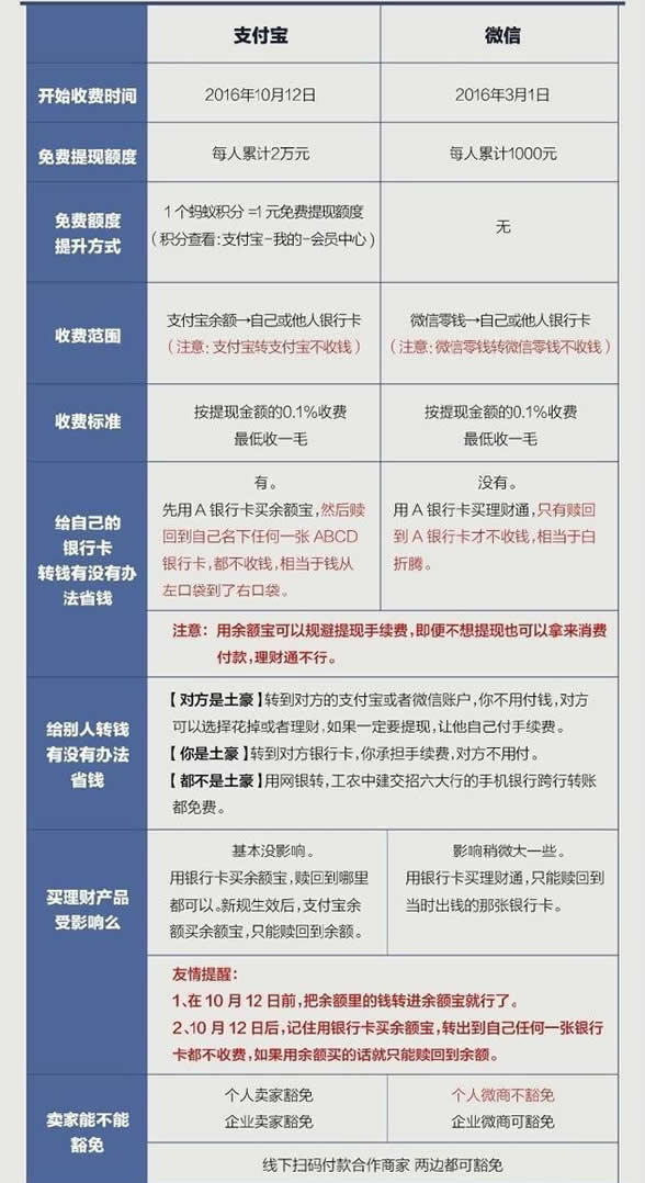
用一张图来看看支付宝和微信提现收费,谁更划算?

支付宝和微信提现收费,谁更划算?
任何时段有任何问题或建议,请发邮件给我们,我们会及时处理。